(v13) Controlling dot shape
This page applies to Harlequin v13.1r0 and later; both Harlequin Core and Harlequin MultiRIP.
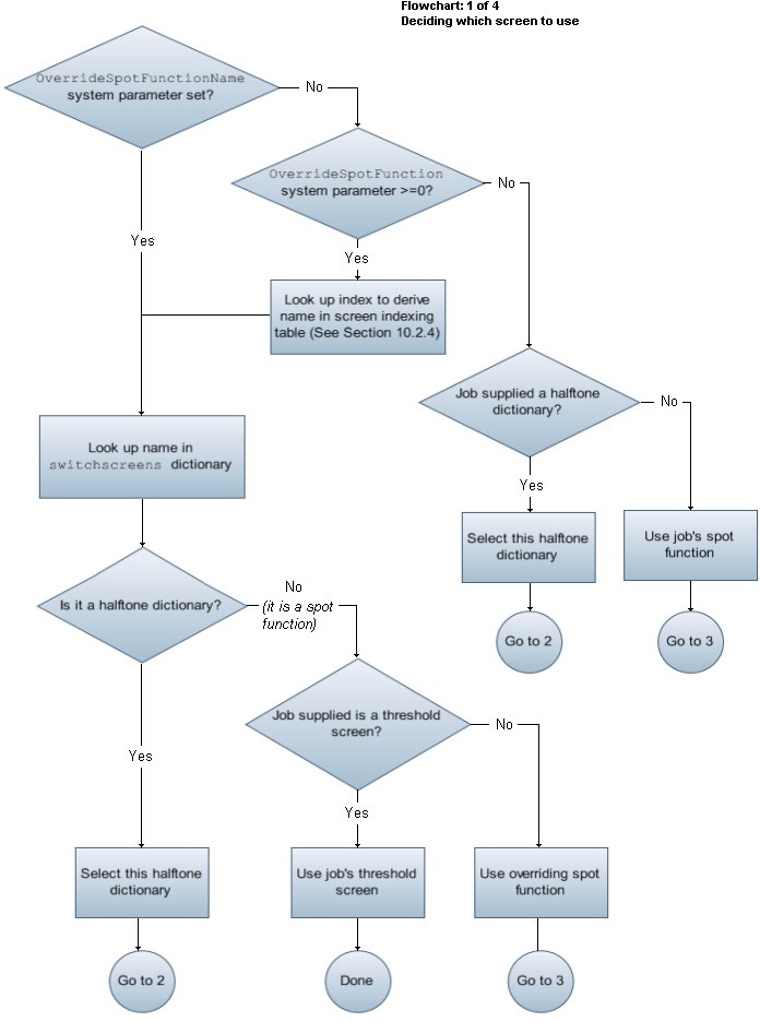
Dot shapes fall into two categories: spot functions and threshold screens.
The term “dot shape” is intended to cover the combined concepts of spot function and halftone dictionary specifying a complete screen. This usage matches that used in the Screening dialog box.
In PostScript language, spot functions are supplied as procedures to the setscreen and setcolorscreen operators or with the SpotFunction (and similar) keys of a halftone dictionary of appropriate type. Threshold screens can only be specified with sethalftone. A RIP extension also allows the use of a name as the value of SpotFunction to identify spot functions in a halftone dictionary.
In PDF, spot functions are supplied only as part of a halftone dictionary. The SpotFunction key of a PDF type 1 halftone dictionary is either a well-known name (see (v13) Spot function names) or a PDF function.
In either case, the spot function supplied with the job (or the screen as a whole) can be overridden in various ways, usually starting with the OverrideSpotFunctionName system parameter. This is illustrated in the flow charts, and each key’s effect is described in more detail in the table of Override screening parameters.

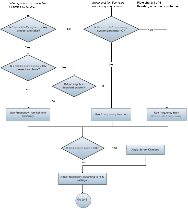
Frequency is determined from what is set by the job, or from the OverrideFrequency system parameter if set, or from a halftone dictionary located using OverrideSpotFunctionName, according to the rules shown in the flow charts.
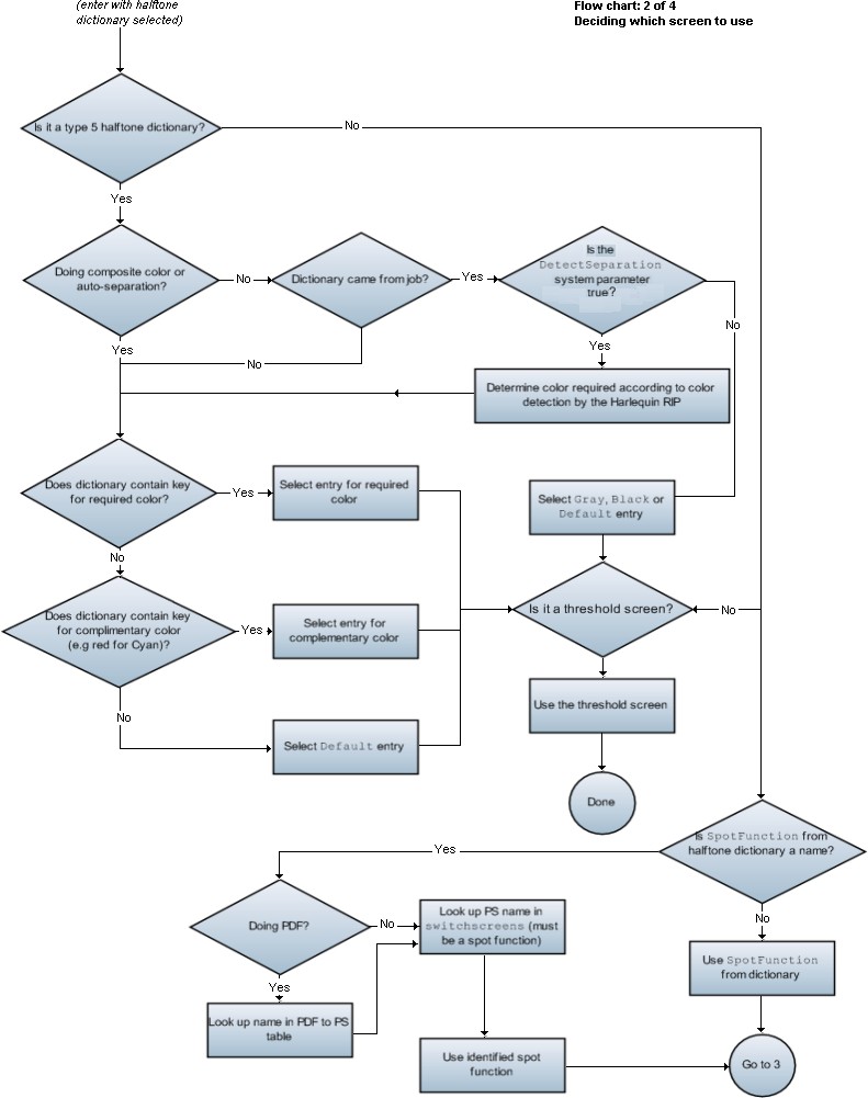
Flow charts: The flow charts show the decisions and actions made by the RIP. The circles show points at which the process is complete (Done) or continues on another sheet (Go to 3). Flow charts 3 and 4 have two entry points, used according to the origin of the spot function.
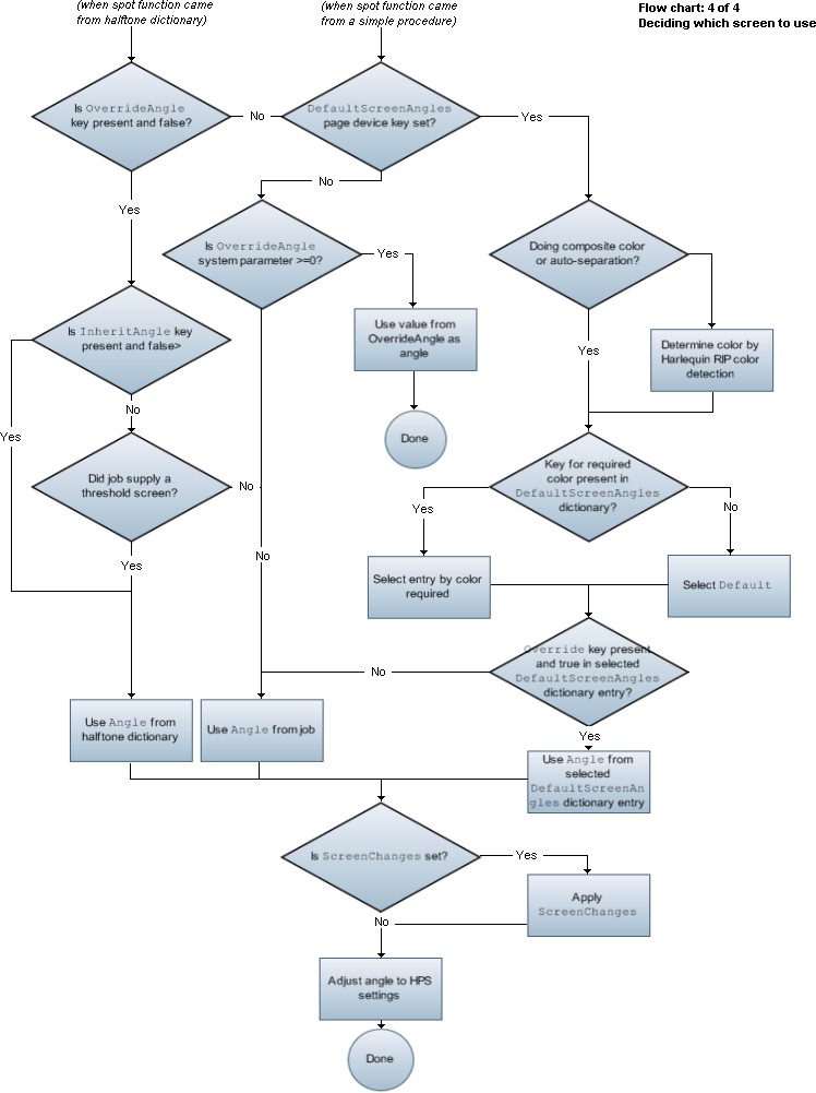
If HPS is on, frequency is then adjusted across all the screens in a set within the allowed deviation and then each screen individually adjusted a little from this in order to achieve an acceptable moiré-free screen without using an unreasonable amount of memory.
Flow charts 2 and 4: The reference to color detection by the RIP in these charts refers to the techniques that the RIP uses to identify color and separations in jobs.


Angle is also determined from what is set by the job, or using the DefaultScreenAngles page device key (which provides a dictionary of angles keyed by color name - see (v13) Default screen page device keys ), or using the now deprecated OverrideAngle system parameter, according to the rules shown in the diagram. If appropriate, the angle is then adjusted slightly to account for HPS as just described for frequency.

In all cases, if a job supplies what is determined to be a pattern screen, overrides are ignored, and the pattern is produced. See (v13) Pattern and degenerate screens.