(v13) How the RIP instructs the plugin to output the job
This page applies to Harlequin v13.1r0 and later; and to Harlequin MultiRIP but not Harlequin Core
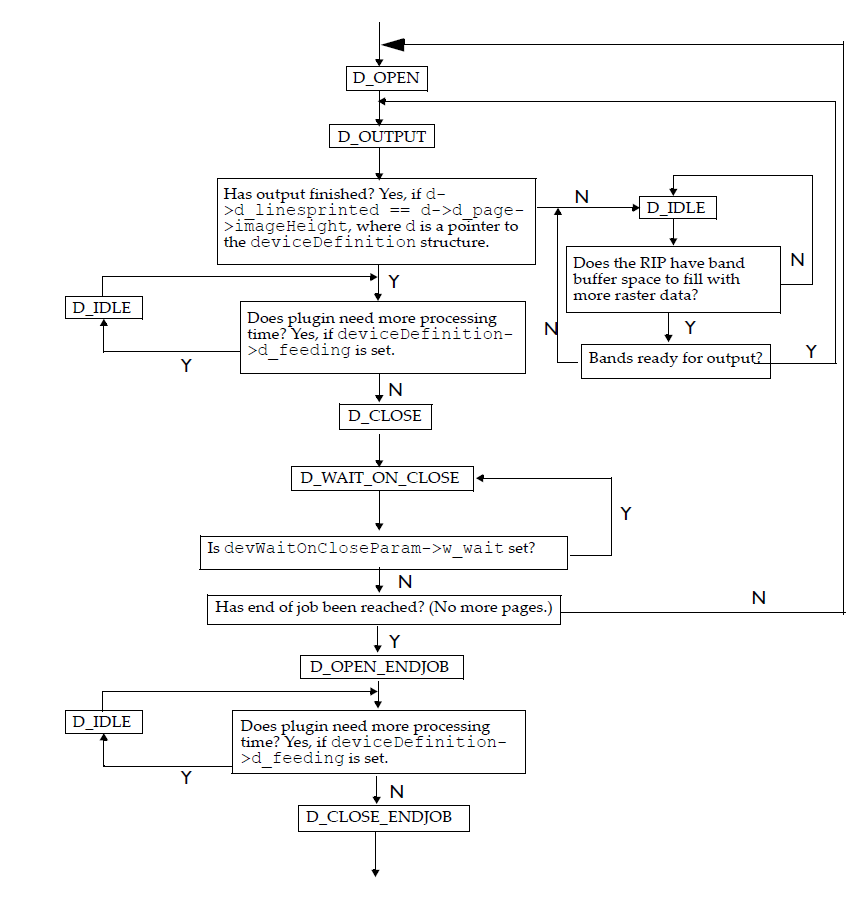
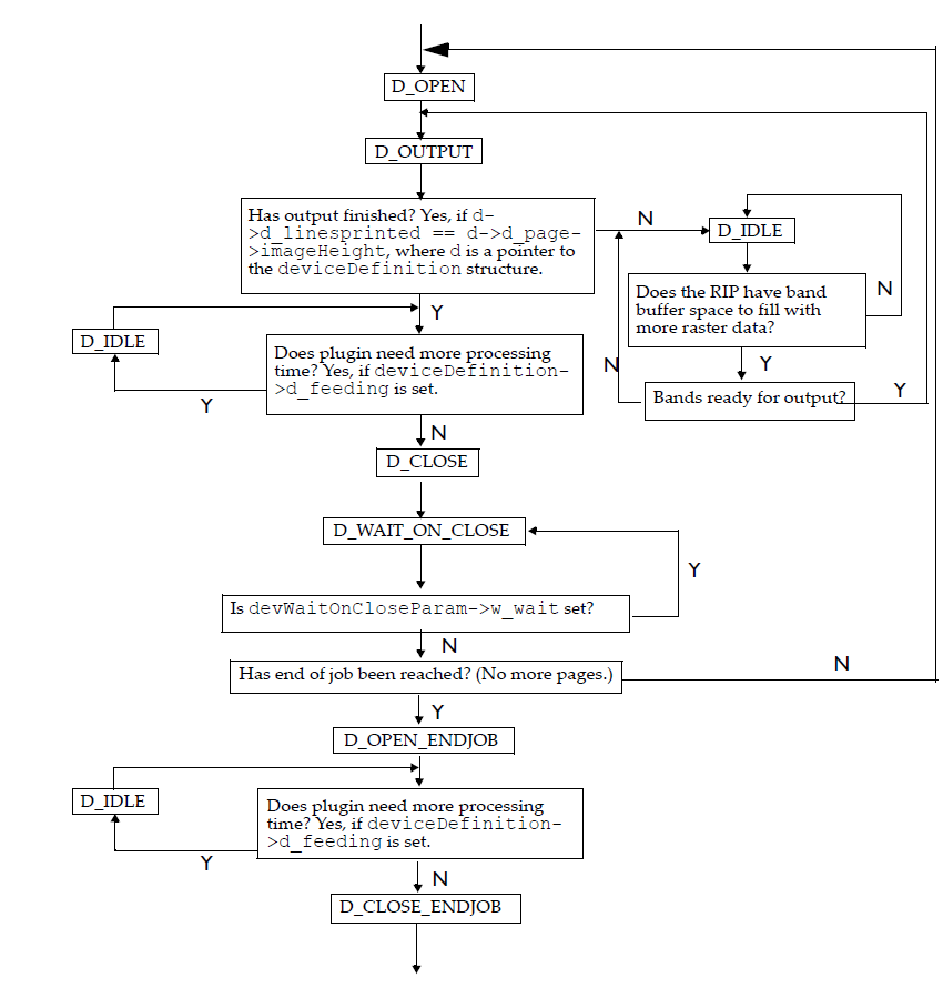
When the RIP has rasterized a page of the job and is ready to output it, it makes the sequence of selector calls shown in Figure: Order of selector calls for page output.
The sequence is complicated by the need to handle errors (described in e_code), but for the sake of simplicity, this is not shown in the figure.
Note: The plugin should not assume that the RIP will act on an error code immediately.
The last PGB in a job will trigger the call to D_OPEN_ENDJOB / D_CLOSE_ENDJOB .

Figure: Order of selector calls for page output