Requesting error handling
This page applies to Harlequin v13.1r0 and later; and to Harlequin MultiRIP but not Harlequin Core
To ask the RIP to wait while the plugin handles the error, and to ask the RIP to report the error with icons and / or text messages, the plugin fills d_error
in with an appropriate error type and error code:
DERR(type
, code
)
After checking the value of d_error
, the RIP enters one of several selector call sequences to deal with the error. Errors fall into two broad categories: class 1 errors
and class 2 errors
.
Class 1 errors
Class 1 errors are errors that the plugin can recover from by itself, if given the processing time to do so. An example of a class 1 error is:
DERR(DETYPE_RESEND, DERR_BUSY)
Upon a class 1 error, the RIP goes into a loop calling D_IDLE
and D_CLEAR_ERROR
until the plugin reports that the error has been cleared up, or changes the error report, which is usually the result of the error growing more serious.
If the plugin reports that the error has been cleared up, the RIP closes the current page (if still open) with D_CLOSE
. The RIP is thereafter immediately permitted to restart output with a D_OPEN
call.
If the error becomes more serious, with the plugin sending back a different value in d_error
, the original error is ignored and the new error is treated as the area of concern.
Class 2 errors
Class 2 errors are errors that the plugin cannot recover from by itself. An example of a class 2 error is an output hardware failure, such as a media jam.
Upon a class 2 error, the RIP calls D_CLEAR_ERROR
as an acknowledgment of the error, and then closes the page (if still open) with D_CLOSE
.
The RIP prints a status message in the Output Controller to alert the user to the error, so they can deal with it. No more pages are sent until the plugin signals that the error condition has been cleared.
Note: The RIP's exact behavior upon receiving a class 2 error may vary according to the mode it is in. For example, when a class 2 error occurs in Single Mode, the RIP displays a modal dialog with a status message, whereas in Throughput Mode, the RIP disables the throughput system, and the throughput status message shows what attention is required.
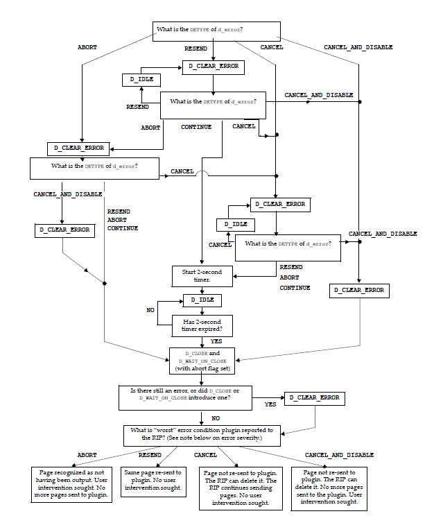
Error handling call sequences
Figure: Error handling call sequences
shows how the output call sequence is changed by an error report, and applies whilst the RIP is outputting and feeding data. In particular, the 2‐second timeout that may apply after changing the error type from DETYPE_RESEND
or DETYPE_CANCEL
will only happen before the D_CLOSE
is sent.
After that point, there are no timeouts applied.

Figure: Error handling call sequences
Note:
What the RIP does after the final D_CLOSE
and D_WAIT_ON_CLOSE
depends on what was the most serious error reported by the plugin during the error handling calls. The ordering of errors from most to least serious is as follows:
DETYPE_CANCEL_AND_DISABLE DETYPE_CANCEL DETYPE_ABORT DETYPE_RESEND DETYPE_CONTINUE